Drop It Add On Blender - Fixes blender 2.91+ compatibility transformation for the child objects is now calculated correctly No changelog for this release. Blender extensions is a web. This extension does not require special permissions.
Fixes blender 2.91+ compatibility transformation for the child objects is now calculated correctly No changelog for this release. Blender extensions is a web. This extension does not require special permissions.
Blender extensions is a web. This extension does not require special permissions. Fixes blender 2.91+ compatibility transformation for the child objects is now calculated correctly No changelog for this release.
Blender Quick Tip The Drop it addon YouTube
This extension does not require special permissions. Blender extensions is a web. Fixes blender 2.91+ compatibility transformation for the child objects is now calculated correctly No changelog for this release.
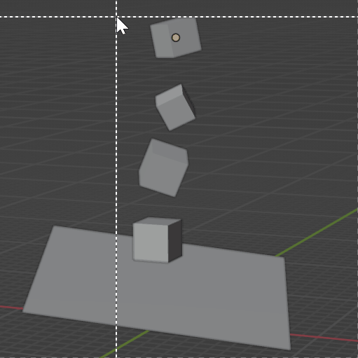
[Blender Addon] Drop It
No changelog for this release. This extension does not require special permissions. Blender extensions is a web. Fixes blender 2.91+ compatibility transformation for the child objects is now calculated correctly
Drop It Free Addon 61 by marcolomeo Released Scripts and Themes
Fixes blender 2.91+ compatibility transformation for the child objects is now calculated correctly This extension does not require special permissions. Blender extensions is a web. No changelog for this release.
Drop It (Free AddOn for Blender 2.8 to 3.x) (Blender Tutorial) YouTube
Fixes blender 2.91+ compatibility transformation for the child objects is now calculated correctly Blender extensions is a web. No changelog for this release. This extension does not require special permissions.
drop it addon How to Snap object on surface blender me object kese
This extension does not require special permissions. No changelog for this release. Blender extensions is a web. Fixes blender 2.91+ compatibility transformation for the child objects is now calculated correctly
Blender addon Overview Drop it ( Free or Paid ) YouTube
No changelog for this release. This extension does not require special permissions. Blender extensions is a web. Fixes blender 2.91+ compatibility transformation for the child objects is now calculated correctly
GitHub hannesdelbeke/dropitblenderaddon Dropit move objects, so
Blender extensions is a web. Fixes blender 2.91+ compatibility transformation for the child objects is now calculated correctly No changelog for this release. This extension does not require special permissions.
[Blender Addon] Drop It
Fixes blender 2.91+ compatibility transformation for the child objects is now calculated correctly No changelog for this release. This extension does not require special permissions. Blender extensions is a web.
Drop It Free Addon Released Scripts and Themes Blender Artists
Blender extensions is a web. No changelog for this release. This extension does not require special permissions. Fixes blender 2.91+ compatibility transformation for the child objects is now calculated correctly
No Changelog For This Release.
Blender extensions is a web. This extension does not require special permissions. Fixes blender 2.91+ compatibility transformation for the child objects is now calculated correctly





